新北市教師會
>
網站最新訊息公告
[研習訊息]請報名97年度北區學校教師會行政專業知能專修研習班
會員帳號
記住訊息
密 碼
搜尋論壇
今日新文章
標記所有討論區已讀
主題工具
搜尋本主題
顯示模式
2008-11-26, 01:24 PM
#
1
張浩芸
普通會員
註冊日期: 2007-11-28
文章: 60
[研習訊息]請報名97年度北區學校教師會行政專業知能專修研習班
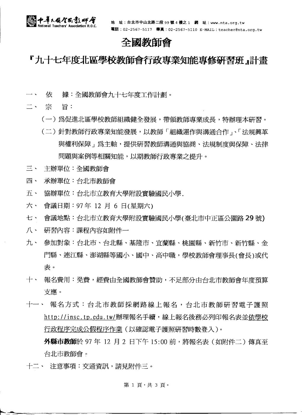
各位會員您好:
台北市教師會承辦97年度學校教師會行政專業知能專修研習班.
12月6日(六)於台北市立教育大學附設實驗國小.
附計畫請參閱並自行報名參加
臺北縣教師會組織部敬上
上傳的縮圖
此帖於 2008-11-26
03:17 PM
被 張浩芸 編輯.
張浩芸
查看公開訊息
發私人訊息給 張浩芸
查尋 張浩芸 發表的文章
«
上一主題
|
下一主題
»
主題工具
搜尋本主題
顯示可列印版本
郵寄本頁給好友
搜尋本主題
:
進階搜尋
顯示模式
平板模式
切換到混合模式
切換到樹形模式
發表規則
您
不可以
發文
您
不可以
回覆主題
您
不可以
上傳附加檔案
您
不可以
編輯您的文章
論壇
啟用
BB 語法
論壇
啟用
表情圖示
論壇
啟用
[IMG] 語法
論壇
啟用
HTML 語法
論壇跳轉
會員控制面版
私人訊息
收藏主題
會員線上狀態
搜尋論壇
論壇首頁
系統公告區
網站最新訊息公告
網站代轉訊息公告
校園常見問題暨法規釋義區
教育達人區
高中職熱門議題區
國中熱門議題區
國小及幼教熱門議題區
會員福利專區(一般)
第六屆會務公告區
97年校務評鑑專區
96年校務評鑑專區
95年校務評鑑專區(關閉僅供查閱)
第四屆會務公告區(已關閉)
第五屆會務公告區(已關閉)
所有時間均為
台灣時間
。現在的時間是
11:32 PM
。
新北市教師會
文字模式
-
返回頂端
郵政劃撥戶名:社團法人新北市教師會 帳號:19362663 會址:235008新北市中和區中山路三段120之11號十二樓
(地理位置圖)
電話:(02)2263-9458、(02)2261-1170 傳真:(02)2999-8133 網址:
http://www.ntpta.org.tw/
Email:
tpctc@ms75.hinet.net
|理事長:林松宏|副理事長:黃國政、張鉅輝|總幹事:蔡淑遠|