新北市教師會
>
校園常見問題暨法規釋義區
教育部核是跨區合併成立學校教師會之學校考績會教師會代表推派疑義函
會員帳號
記住訊息
密 碼
搜尋論壇
今日新文章
標記所有討論區已讀
主題工具
搜尋本主題
顯示模式
上一頁
下一頁
2010-09-09, 10:42 AM
#
1
法規部
普通會員
註冊日期: 2010-08-23
文章: 32
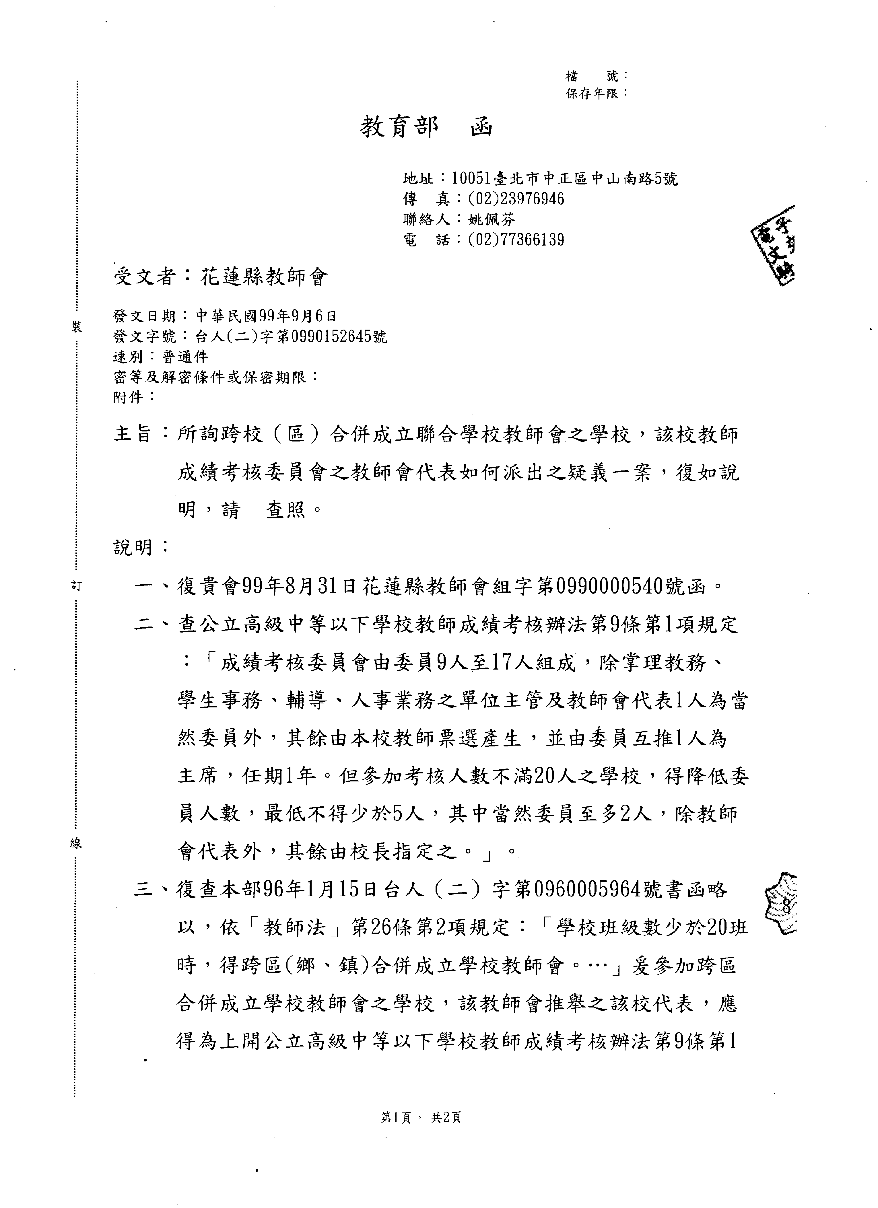
教育部核是跨區合併成立學校教師會之學校考績會教師會代表推派疑義函
教育部核是跨區合併成立學校教師會之學校考績會教師會代表推派疑義函,
請詳見附件,謝謝。
上傳的縮圖
上傳的附加檔案
教育部函.doc
(401.0 KB, 151 次查看)
法規部
查看公開訊息
發私人訊息給 法規部
查尋 法規部 發表的文章
«
上一主題
|
下一主題
»
主題工具
搜尋本主題
顯示可列印版本
郵寄本頁給好友
搜尋本主題
:
進階搜尋
顯示模式
切換到平板模式
切換到混合模式
樹形模式
發表規則
您
不可以
發文
您
不可以
回覆主題
您
不可以
上傳附加檔案
您
不可以
編輯您的文章
論壇
啟用
BB 語法
論壇
禁用
表情圖示
論壇
啟用
[IMG] 語法
論壇
禁用
HTML 語法
論壇跳轉
會員控制面版
私人訊息
收藏主題
會員線上狀態
搜尋論壇
論壇首頁
系統公告區
網站最新訊息公告
網站代轉訊息公告
校園常見問題暨法規釋義區
教育達人區
高中職熱門議題區
國中熱門議題區
國小及幼教熱門議題區
會員福利專區(一般)
第六屆會務公告區
97年校務評鑑專區
96年校務評鑑專區
95年校務評鑑專區(關閉僅供查閱)
第四屆會務公告區(已關閉)
第五屆會務公告區(已關閉)
所有時間均為
台灣時間
。現在的時間是
11:16 AM
。
新北市教師會
文字模式
-
返回頂端
郵政劃撥戶名:社團法人新北市教師會 帳號:19362663 會址:235008新北市中和區中山路三段120之11號十二樓
(地理位置圖)
電話:(02)2263-9458、(02)2261-1170 傳真:(02)2999-8133 網址:
http://www.ntpta.org.tw/
Email:
tpctc@ms75.hinet.net
|理事長:林松宏|副理事長:黃國政、張鉅輝|總幹事:蔡淑遠|